招考信息报考指导备考资料考试题库|面授课程网校课程| 砖题库职位库直播|华图师资

  • 在线客服咨询
    长春 卫星
    净月 榆树
    农安 吉林市
    磐石 桦甸
    延边 敦化
    蛟河 通榆
    珲春 汪清
    伊通 双阳
    长岭 四平
    公主岭 通化
    梅河口 和龙
    舒兰 临江
    辉南 双辽
    德惠 白城
    辽源 松原
    白山 长师
    司法警官学院
    吉林工商学院
    0431-88408222
  • 2015年吉林省公务员考试数量关系与资料分析(甲级)题目解析

    2015-09-28 16:36 吉林公务员考试 来源:吉林华图

      2015年吉林省下半年公务员考试笔试于9月26日结束,吉林华图根据考试回忆第一时间整理了真题及解析,帮助大家进行估分~!

    【声明:真题来源于考生和学员的回忆,及互联网收集】

    2015年下半年吉林省公务员考试真题及答案解析(汇总)

    吉林公务员考试网

    吉林公务员考试网

      更多资讯请继续查看:吉林人事考试网吉林公务员考试网

    (编辑:喻倩)

    enlightened  吉林公务员考试 资讯

    2018年公务员考试信息汇总历年真题时政热点

    2018年吉林公务员笔试课程2018年吉林公务员面试课程

    QQ群:【2018吉林省公务员考试吉林省事业单位考试④579491714

    吉林华图官方微信:jilinht

    考试工具砖题库练题

    最新招考
    照片调整
    直播讲座
    职位查询
    真题下载
    时政热点
    公开课
    砖 题 库
    首页 网站地图 联系我们 返回顶部
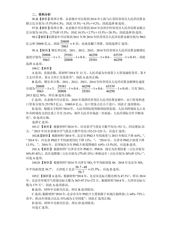
    京ICP备11028696号-11 京ICP证130150号 京公网安备11010802021470号